Упр.16 ГДЗ Никольский Потапов 8 класс (Алгебра)
Решение #1

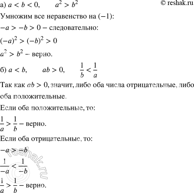
Рассмотрим вариант решения задания из учебника Никольский, Потапов 8 класс, Просвещение:
16. Докажите, что:
а) если а < b < 0, то а2 > b2;
б) если а < b и ab > 0, то 1/b < 1/a.
*размещая тексты в комментариях ниже, вы автоматически соглашаетесь с пользовательским соглашением