Упр.44 ГДЗ Никольский Потапов 7 класс (Алгебра)
Решение #1
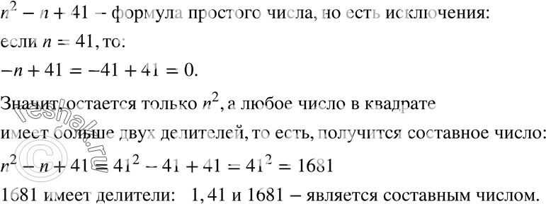
Решение #2

Рассмотрим вариант решения задания из учебника Никольский, Потапов 7 класс, Просвещение:
Доказываем (44—45).
44 Докажите, что найдётся такое натуральное число n, для которого n2 - n + 41 является составным числом.
*размещая тексты в комментариях ниже, вы автоматически соглашаетесь с пользовательским соглашением