Упр.609 ГДЗ Колягин Ткачёва 11 класс (Алгебра)
Решение #1
Решение #2

Рассмотрим вариант решения задания из учебника Колягин, Ткачёва, Фёдорова 11 класс, Просвещение:
609. Решить уравнение:
1) |z| - iz = 1 - 2i;
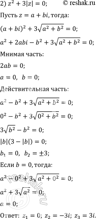
2) z2 + 3|z| = 0.
*размещая тексты в комментариях ниже, вы автоматически соглашаетесь с пользовательским соглашением