Ответы на вопросы Глава 7 ГДЗ Колягин Ткачёва 11 класс (Алгебра)
Решение #1
Решение #2

Рассмотрим вариант решения задания из учебника Колягин, Ткачёва, Фёдорова 11 класс, Просвещение:
Вопросы к главе VII
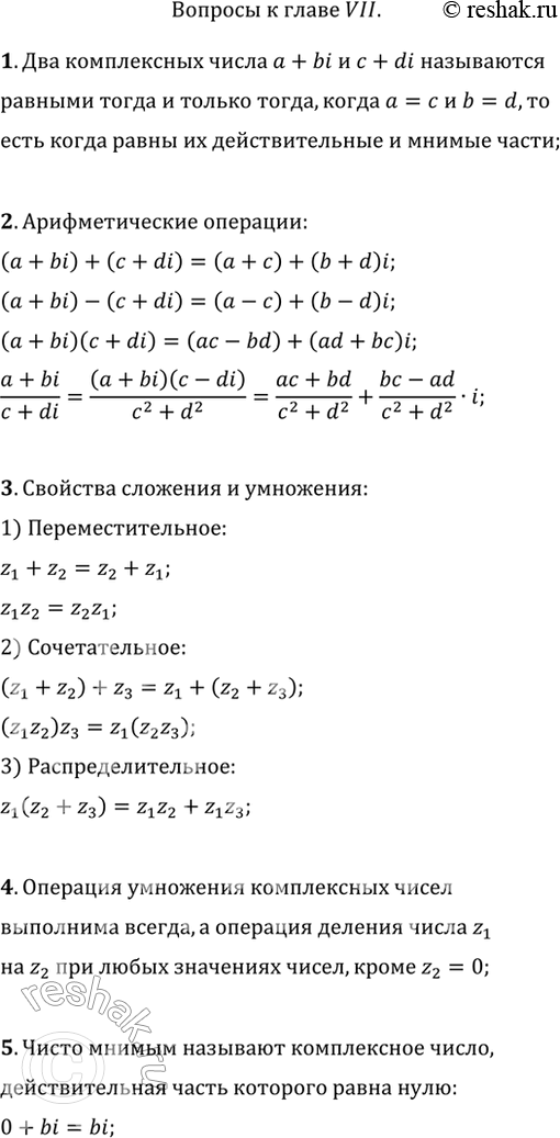
1. Как определяется равенство комплексных чисел, записанных в алгебраической форме?
2. Как производится сложение, вычитание, умножение и деление комплексных чисел, записанных в алгебраической форме?
3. Какими свойствами обладают сложение и умножение комплексных чисел?
4. Всегда ли выполнима операция умножения комплексных чисел? Всегда ли одно комплексное число можно разделить на другое?
5. Какие числа называют чисто мнимыми?
6. Какое число называют сопряжённым комплексному числу а + bi?
7. Какое число называют противоположным комплексному числу а + bi?
8. Как геометрически интерпретируются комплексные числа?
9. Каково взаимное расположение на комплексной плоскости чисел: a) z и z; б) z и (-z)?
10. Что называется модулем комплексного числа?
11. В чём состоит геометрический смысл модуля разности двух комплексных чисел?
12. Что называется аргументом комплексного числа?
13. Как записываются комплексные числа в тригонометрической форме?
14. Как перейти от алгебраической формы записи комплексного числа к тригонометрической форме?
15. Что называется корнем степени n(n>1, n принадлежит N) из комплексного числа?
16. Как производится умножение, деление, возведение в степень, извлечение корня для комплексных чисел, записанных в тригонометрической форме?
17. Сформулировать основную теорему алгебры и следствие из неё об алгебраическом уравнении n-й степени (n > 1).
*размещая тексты в комментариях ниже, вы автоматически соглашаетесь с пользовательским соглашением